首页
关于我们
公司历史
企业文化
设备设施
荣誉资质
产品中心
含氟杂环
杂环
含氟脂肪族
脂肪族
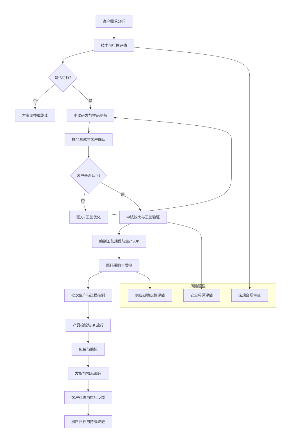
定制服务
核心优势
定制服务
新闻中心
公司新闻
行业新闻
合作伙伴
联系我们
英语
0519-89803005
首页
关于我们
公司历史
企业文化
设备设施
荣誉资质
产品中心
含氟杂环
杂环
含氟脂肪族
脂肪族
定制服务
核心优势
定制服务
新闻中心
公司新闻
行业新闻
合作伙伴
联系我们
精研定制 化工共赢
核心优势
定制服务
TOP